Costpoint Online Help

Using the Help Search
Using the Help Search
  • Phrase:Returns all topics that contain the exact phrase in the search criteria. Use quotation marks around the phrase.
    Ex."system administration"
  • And:Returns all topics that contain all the words in the search criteria, in any combination. Insert a plus sign between all words in the search criteria.
    Ex.system + administration
  • Or:Returns all topics with any combination of words in the search criteria. This is the default.
    Ex.system administration
For more information:Searching Online Help
Table of Contents
Expand|Collapse
Index
Glossary
Search Results
No search has been performed.

Accounts Payable Task Flow Page 2

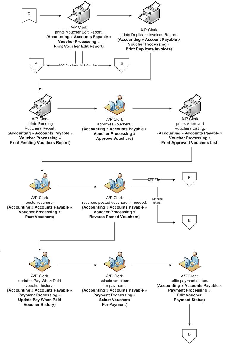
This section describes the Accounts Payable task flow from printing of Voucher Edit Reports and duplicate invoices, creation of EFT files or manual checks, and payment processing.

Parent Topic: Accounts Payable Task Flow
Home
Accounting
Accounts Payable
Accounts Payable Task Flow
Accounts Payable Task Flow Page 2
  • Copyright © Deltek Inc. All rights reserved.

  • Powered by Suite Solutions